最近では、多くの人がAIを活用して動画を効率的にチェックするようになりました。YouTubeのようなプラットフォームに溢れる長尺動画も、AIで要約すれば短時間で要点を把握でき、「その動画が自分にとって見る価値があるか」を瞬時に判断できるからです。
現在、YouTube要約AIとして最も知名度が高く、多くのユーザーに利用されているのがChatGPTとGeminiです。
そこで本記事では、ChatGPTとGeminiを使って動画を要約する具体的な手順を、図解付きで分かりやすく解説します。さらに、それらと同等以上に便利で使いやすい動画要約AIサイトも厳選してご紹介します!効率的な情報収集を実現したい方は、ぜひ最後までチェックしてください。

目次:
Part1.【3つ】ChatGPTでYouTubeを要約する方法
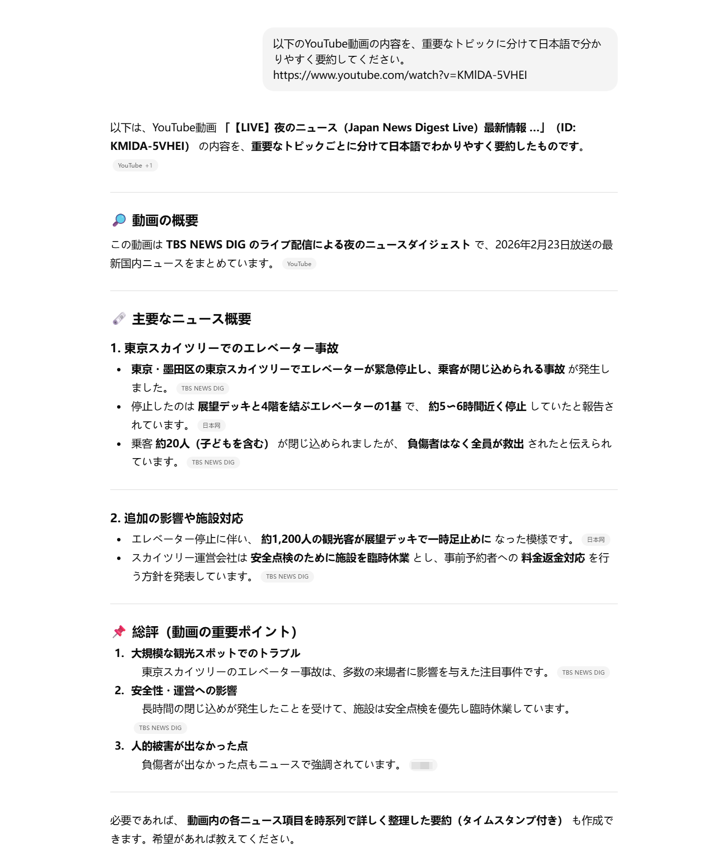
それでは、ChatGPTを使ってYouTube動画を要約する具体的な手順を解説していきます。今回は、実際にAIがどれほど正確に内容を把握できるかを検証するため、TBS NEWS DIGの公式YouTubeチャンネルが2026年2月23日に配信した最新の夜間ニュース動画を例に挙げます。
AIを活用して膨大なニュースの中から重要なトピックだけを効率よく抽出するプロセスを、実際のステップに沿って見ていきましょう。
URLを直接入力してYouTubeの内容を要約
最もシンプルで手軽な方法は、YouTube動画のURLを直接ChatGPTに入力し、内容の要約を依頼することです。ただし、注意点があります。AIが生成する要約の質は、あなたが与える「指示(プロンプト)」の具体性に大きく左右されます。指示が曖昧だと内容が薄くなってしまうため、ここでは精度の高い回答を引き出すための具体的なプロンプト例をご紹介します。
💡精度を高めるためのプロンプト(指示)の例
- 「このYouTube動画の内容を、300文字以内の日本語で簡潔に要約してください。」
- 「この動画から重要な情報を選び、箇条書きで提煉してください。」
- 「動画の構成(導入・本論・結論)に沿って、各セクションの要点をまとめてください。」
それでは、さっそくURLを使って動画の内容を要約し始めてみましょう!
URLを直接入力してYouTubeの内容を要約する方法
ステップ 1:要約したいYouTube動画のページにアクセスして、上でURLをコピペします。

ステップ 2:ChatGPTを開いて、チャット欄に動画URLを貼り付け、具体的な指示を入力し、送信ボタン「↑」をクリックします。
ステップ 3:送信からわずか数秒で、ChatGPTが動画の詳細な要約を生成します。構成には、動画の概要だけでなく、主要なニュース概要、さらには動画の総評や重要ポイントまで含まれます。

もしさらに詳しい情報が必要な場合(例:動画内の各ニュース項目を時系列で詳しく整理した要約など)は、そのままチャットで追加質問を投げかけるだけで、欲しい情報をさらに深掘りして得ることが可能です。

手動でYouTubeの「文字起こし」をコピーして動画を要約
2つ目の方法は、YouTube公式の「文字起こし」機能を活用して要約する方法です。手間は少しかかりますが、AIが確実に全てのテキストを把握できるため、要約の精度は格段に上がります。
「文字起こし」をコピーして動画を要約する手順
ステップ 1:YouTube動画の概要欄にある「もっと見る」をクリックし、一番下までスクロールして「文字起こしを表示」ボタンを押します。

ステップ 2:画面右側に表示された文字起こしブロックの「︙」からタイムスタンプを消すことも可能ですが、そのまま全て選択してコピーして問題ありません。

ステップ 3:最後に、より詳細なYouTube要約が生成されます。

ChatGPT拡張機能でYouTubeを要約
最後にご紹介するのは、最も多くのユーザーに利用されている「ChatGPT拡張機能」を活用した要約方法です。
ChatGPT拡張機能て動画を要約する手順
ステップ 1:Chromeウェブストアで「YouTube Summary with ChatGPT & Claude」を検索し、ブラウザに追加します。

ステップ 2:拡張機能の設定画面を開き、使用するAIモデルを「ChatGPT」に、言語を「日本語」に設定します。あわせて、要約の際のプロンプトや戦略もカスタマイズしておきましょう。

ステップ 3:YouTubeで動画を開くと、画面右上に「Transcript & Summary」というメニューバーが出現して展開します。メニュー内のChatGPTアイコンをクリックします。

ステップ 4:自動的にChatGPTのタブが開き、文字起こしデータが流し込まれて要約が始まります。

ChatGPTでYouTubeを要約できない場合
ChatGPTは非常に便利ですが、「ChatGPTでYouTubeを要約できない」という壁にぶつかるユーザーは後を絶ちません。このセクションでは、その原因と具体的な解決策を深掘りします。
動画に「文字起こし」が設定されていない
ChatGPTは動画の映像を直接見ているわけではなく、動画に付随するテキストを解析しています。そのため、自動生成字幕が無効になっている動画や、音声がない動画は要約できません。
対策:YouTube画面右下の「設定(歯車アイコン)」から字幕が生成されているか確認してください。
動画の長さがChatGPTの制限を超えている
1時間を超えるような長編動画やライブ配信のアーカイブは、文字数が多すぎてChatGPTの「一度に処理できる制限(トークン制限)」に引っかかることがあります。
対策:前述の「手動コピー」で数回に分けて入力するか、後述するGeminiやHIX.AIなど、より長いコンテキストに対応したツールを検討しましょう。
拡張機能やサーバーの不具合
ブラウザの拡張機能を使っている場合、ChatGPT側のアップデートによって一時的に連携が壊れることがあります。
対策:拡張機能を最新版にアップデートするか、一度シークレットブラウザで試してみてください。
Part2.GeminiでYouTubeを要約する方法
以下にGeminiでYouTubeを要約する方法を説明します。
YouTubeのURLをGeminiにに貼り付けて要約する
Geminiで動画要約を行うための手順は非常にシンプルで、チャット欄にYouTubeのURLを貼り付けるだけで、AIが自動的に動画の内容を認識して解析を開始します。
Geminiて動画を要約する手順
ステップ 1:まず、要約したいYouTube動画のページから、ブラウザのURLをコピーします。
ステップ 2:Gemini公式を開き、指示(プロンプト)と一緒にURLを送信します。
プロンプト例:「この YouTube 動画の詳細な内容を要約し、各セグメントのタイムスタンプを含めるようご協力ください (YouTube URL: タイトル:」
ステップ 3:送信すると、Geminiが数秒で動画の要約を生成します。

Part3.【代替案】専門的なAI要約サイトでYouTubeの内容を要約する方法
ここまで、ChatGPTやGeminiを使った具体的な動画要約の手法を解説してきました。しかし、実際に使ってみると「文字起こしデータがないため要約できない」といったエラーや、回答の精度に物足りなさを感じることも少なくありません。そこで、これらの課題をすべて解決する強力なツールとしておすすめしたいのが、多機能なAIエージェントHIX.AIです。
HIX.AIはの最大の特徴は、ChatGPTやGeminiをはじめとする複数の最新AIモデルを1つのツール内で切り替えて使用できる点にあります。状況に合わせて最適なモデルを選択できるため、より精度の高い内容生成が可能です。
さらに、HIX.AIはYouTube動画の要約だけでなく、PDF、TXT、DOCなどのファイルアップロードや、ウェブサイトのURL、さらには膨大な長文テキストの読み込みにも幅広く対応しています。出力形式も、自由度の高いリッチテキスト形式や、ブログやメモに最適なMarkdown(マークダウン)形式から選択可能です。AIがあなたの指示に従って、瞬時に高品質な要約を自動生成してくれます。

YouTube動画のURLを入力欄に貼り付けて、要約のスタイルを「段落形式」または「箇条書き」を指定し、プロンプトを説明します。

「生成」ボタンをクリックしたら、簡潔な要約がすぐに生成されます。

AI とチャットすることで、生成された要約コンテンツを調整できます。

以下にYouTubeの動画要約機能を直接に利用できる!
Part4.YouTubeで動画を要約する際によくある質問
Q1. スマホからでもYouTubeの要約はできますか?
はい、可能です。HIX.AIなどのブラウザベースのツールであれば、スマホのブラウザ(SafariやChrome)からURLを貼り付けるだけで要約できます。
Q2. 「ChatGPTでYouTube要約できない」と表示されるのはなぜですか?
主な原因は2つあります。一つは動画に「文字起こし(字幕データ)」が設定されていないこと、もう一つはChatGPTが動画URLに直接アクセスできない設定になっていることです。この場合は、前述した「手動での文字起こしコピー」を試すか、動画ファイルを直接スキャンできるHIX.AIに切り替えるのが最も早い解決策です。
Q3. ライブ配信中の動画もリアルタイムで要約できますか?
配信終了後のアーカイブ動画であれば可能ですが、リアルタイム配信中の動画を逐一要約するのは現在の一般的なAIツールではまだ困難です。配信が終了し、YouTube側で文字起こしデータが生成されたタイミング(数分〜数十分後)で、URLをAIに読み込ませるのがベストなタイミングです。
まとめ
この記事では、ChatGPTやGeminiを活用したYouTube動画の要約方法、そしてエラーや制限を回避するための強力なツールとしてHIX.AIを紹介しました。字幕の有無や動画の長さに左右されず、複数の最新AIモデルを自在に切り替えて高精度な要約を得たいなら、最も万能な最高のAIサマライザーHIX.AIの活用を強くおすすめします。YouTubeだけでなくPDFやWebサイト解析にも対応し、Markdown形式での出力など実用的な機能が凝縮されたHIX.AIの無料トライアルをぜひ体感してください。
🛡️データは100%安全に保護 • 🚀 登録後すぐに利用可能









